2025年4月3日
On 13 December 2024, the new EU General Product Safety Regulation (the “GPSR”) replaced the General Product Safety Directive. The GPSR applies to all consumer-facing products, or products that can reasonably be expected to be used by consumers, placed on the European market. The GPSR stipulates that every market participant who markets products must ensure that these products are and remain safe. This also applies to second-hand and repaired products that re-enter the supply chain. If products are found to be unsafe, market participants are obliged to remove these products from the market.
In this article, we explain the changes that are relevant for companies regarding the transition from the General Product Safety Directive to the new General Product Safety Regulation.
The GPSR applies to all consumer products placed on the market or made available in the Union, unless the product falls under (sector-specific) product safety legislation. Sector-specific product safety legislation already exists for the following types of products:
The GPSR specifies that sector-specific regulations take precedence over the Regulation. So, if a product falls into one of the above categories, the GPSR is, in principle, not applicable.
The Regulation includes rules that apply to market participants, with specific rules depending on the role of the participant in the supply chain. The categories of participants are:
Below we will limit our information to the obligations of the market participants listed under i. to iv. fulfilment service providers and online marketplace providers should understand that the rules of the GPSR are of importance.
Market participants
Market participants must establish internal processes to ensure that they can meet the relevant requirements of the GPSR.
Manufacturer
A manufacturer is a market participant who manufactures, or has a product designed or manufactured, and then markets it under its own name or brand.
Manufacturers must ensure that the products they place or make available on the market are safe. Before placing a product on the market, an internal risk analysis must be carried out, and technical documentation must be prepared. This technical documentation must include, among other things, a product description, safety features, test results, and a list of the applicable European standards. The documentation must remain current and be available for market surveillance authorities for ten years. Additionally, there are requirements for identification (such as a serial number), clear instructions for use, and the manufacturer's contact details. Manufacturers must also have procedures in place to ensure product safety in serial production.
If a product is found to be dangerous, the manufacturer is required to take corrective measures, inform consumers and regulators through the Safety Business Gateway, and notify other involved market participants. Manufacturers must also register complaints and incidents and communicate with consumers via accessible[1] channels.
Authorized representatives
An authorized representative is a natural or legal person established in the EU who has been designated by a manufacturer to carry out specific tasks on their behalf related to the obligations of the GPSR. These tasks must be outlined in a mandate, which the authorized representative must be able to provide to market surveillance authorities upon request.
Importers
An importer is a market participant who places a product from a non-EU country (third country) on the market in the EU.
Before placing a product on the market, importers must verify whether the manufacturer has complied with its obligations under the GPSR. If in doubt, the product should not be marketed until it complies. If the product is found to be dangerous, the importer must inform both the manufacturer and the market surveillance authorities through the Safety Business Gateway.
Importers must also provide their contact details on or near the product, ensure clear instructions in the correct language, and ensure proper storage and transport. They must retain the technical documentation for ten years and cooperate with market surveillance authorities and manufacturers. If a product poses risks, importers must take corrective actions, inform consumers, and maintain a complaints register. Importers must also ensure accessible communication channels for consumers and actively monitor and share safety issues with supply chain partners.
Distributors
A distributor is a market participant who makes a product available on the market but is neither the manufacturer nor the importer.
Before offering a product on the market, distributors must check whether the supply chain (the manufacturer and, if applicable, the importer) meets the safety requirements. This means the distributor must check the traceability, contact details, instructions, and safety information provided by the manufacturer. For the importer, the distributor must ensure that the contact details are in order and that the product is accompanied by clear instructions and safety information.
If the distributor suspects a product is dangerous or does not meet the required standards, the distributor must: i. immediately inform the manufacturer or importer, ii. ensure corrective measures are taken, such as recalling or withdrawing the product, and iii. inform market surveillance authorities through the Safety Business Gateway.
This information tree helps companies to assess whether their activities fall within the scope of the GPSR:

Distance selling
The GPSR also addresses distance selling, i.e., online sales. For online sales, the product offerings must clearly and visibly display specific information. The manufacturer’s name must be stated, including their registered trade name or brand, and their postal and email address. If the manufacturer is located outside the EU, the name and contact address of the responsible EU party must also be provided. Additionally, the product must be identifiable through an image, model number, or other features. Finally, all required safety information or warnings must be provided in a language understandable to consumers, as determined by the country where the product is offered.
Recalls
If a product has already been sold but turns out to be dangerous, market participants are required to initiate a product recall. A recall is a measure where consumers are asked to stop using a product that may be unsafe and return it. The GPSR requires market participants to directly inform all identifiable customers who have purchased an unsafe product. If not all customers can be reached, the recall must be communicated through “other appropriate channels”, such as the company website, social media, or newsletters.
The GSPR also stipulates that written information about a recall must be provided to consumers in the form of a recall notice. The European Commission has developed a model recall notice, though using this model is not mandatory.
Sanctions
There are several authorities in the Netherlands supervising product safety. For example, the Dutch Food and Consumer Product Safety Authority (NVWA) supervises the safety of plastic toys, while the Dutch Human Environment and Transport Inspectorate (ILT) is responsible for environmental requirements regarding the materials used to make the toys.
The authorities responsible for non-food consumer products include, aside from NVWA and ILT, the Dutch National Cybersecurity Centre (RDI), Dutch Labour Inspectorate (NLA) and Health and Youth Care Inspectorate (IGJ).
These authorities can impose sanctions, mandate recalls, and carry out unannounced inspections.
Make sure which position in the supply chain is relevant for your company: manufacturer, importer, distributor or other and create a compliance checklist for each role. Pay extra attention to own-brand products from third countries: companies often acts as an ‘importer’ in this case and must actively assess product safety before the product reaches the market, including checking the technical documentation.
[1] The GPSR does not specify “accessible channels”. Although the GPSR does not directly link to the European Accessibility Act (“EAA”), this accessibility requirement could be interpreted in light of the accessibility requirements set out in the EAA. The EAA establishes the current legal framework for accessibility in B2C relationships.
Op 13 december 2024 is de Algemene Productveiligheidsverordening (de Verordening) in werking getreden. De Verordening vervangt de richtlijn Algemene Productveiligheid en is van toepassing op alle producten die in de handel worden gebracht in de Europese Unie en bestemd zijn voor consumenten of waarvan redelijkerwijs verwacht kan worden dat zij door consumenten zullen worden gebruikt. De Verordening bepaalt dat elke marktdeelnemer die producten verhandelt, ervoor moet zorgen dat deze veilig zijn én veilig blijven. Dat geldt ook voor tweedehands producten of gerepareerde, gerecyclede of gereviseerde producten die opnieuw in de toeleveringsketen terechtkomen. Indien producten niet veilig blijken te zijn, dan worden marktdeelnemers verplicht deze producten van de markt te halen.
In deze bijdrage leggen we uit welke wijzigingen relevant zijn bij de overgang van de richtlijn Algemene Productveiligheid naar de nieuwe Algemene Productveiligheidsverordening.
De Verordening is van toepassing op alle consumentenproducten die in de handel worden gebracht of op de markt worden aangeboden, mits het product niet al onder (sector)specifieke productveiligheidswetgeving valt. Er bestaat namelijk al sectorspecifieke productveiligheidswetgeving voor de volgende soort producten:
De Verordening bepaalt dat sectorspecifieke regelgeving voor gaat op de Verordening. Dus, indien het product in één van de bovenstaande categorieën valt, is de Verordening in beginsel niet van toepassing.
In de Verordening zijn regels opgenomen die voor iedere marktdeelnemer gelden en zijn er regels die afhangen van de specifieke rol van de marktdeelnemer in de productieketen, te weten de: i. fabrikant, ii. gemachtigde, iii. importeur, iv. distributeur, v. fulfilmentdienstverlener[1] en vi. aanbieder van een online marktplaats.[2]
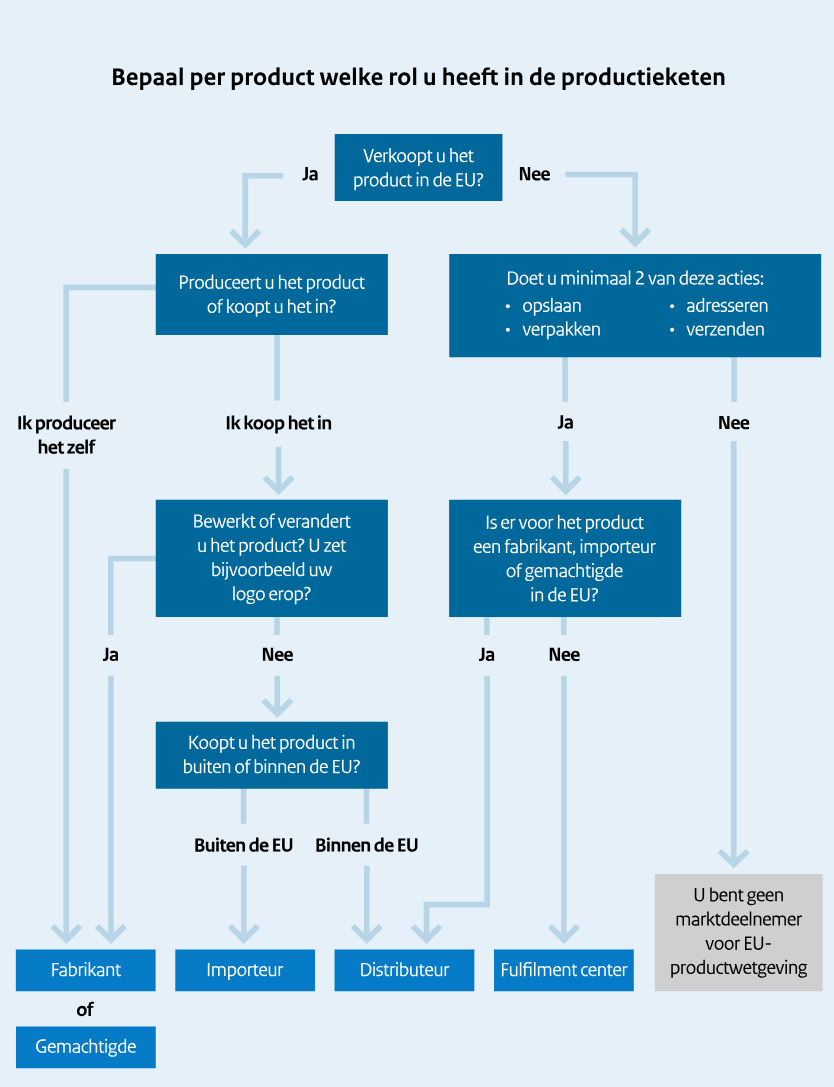
Onderstaande beslisboom van de NVWA geeft op overzichtelijke wijze weer welke rol bedrijven kunnen hebben op basis van diens activiteiten. Onderstaand wordt nader ingegaan op de verplichtingen die gelden voor fabrikanten, gemachtigden, importeurs en distributeurs. Verplichtingen voor fulfilmentdienstverleners en aanbieders van een online marktplaats laten we in deze bijdrage buiten beschouwing. Het kan overigens voorkomen dat bedrijven in bepaalde gevallen meerdere rollen vervullen. In dat geval zijn de verplichtingen voor de verschillende rollen tegelijkertijd van toepassing.
Marktdeelnemers
Marktdeelnemers moeten interne processen opzetten die ervoor zorgen dat zij kunnen voldoen aan de relevante vereisten die volgen uit de Verordening.
Fabrikanten
Een fabrikant is de marktdeelnemer die een product vervaardigt of laat ontwerpen of vervaardigen en dat product vervolgens onder de eigen naam of merk verhandelt.
Fabrikanten moeten ervoor zorgen dat de producten die zij in de handel brengen of op de markt aanbieden, veilig zijn. Voordat het betreffende product op de markt gebracht wordt, dient er een interne risicoanalyse uitgevoerd te worden en moet er technische documentatie opgesteld worden. Deze technische documentatie moet, onder andere, een productomschrijving, veiligheidskenmerken, testresultaten en een overzicht van toegepaste Europese normen bevatten. De documentatie moet actueel blijven en tien jaar beschikbaar zijn voor markttoezichtautoriteiten. Verder gelden eisen voor identificatie (zoals een serienummer), duidelijke gebruiksinstructies, en vermelding van contactgegevens van de fabrikant. Fabrikanten moeten tevens procedures hebben om de productveiligheid in serieproductie te waarborgen.
Indien een product gevaar oplevert, is de fabrikant verplicht corrigerende maatregelen te nemen, consumenten en toezichthouders te informeren via de Safety Business Gateway en andere betrokken marktdeelnemers tijdig op de hoogte te stellen. Ook moeten fabrikanten klachten en incidenten registreren en communiceren met consumenten via toegankelijke[3] kanalen.
Gemachtigden
Een gemachtigde is een in de EU gevestigde natuurlijke of rechtspersoon die door een fabrikant schriftelijk is gemachtigd om namens hem specifieke taken uit te voeren die verband houden met de verplichtingen uit de Verordening. Deze taken moeten worden vastgelegd in een mandaat, dat de gemachtigde op verzoek moet kunnen overleggen aan toezichthoudende autoriteiten.
Importeurs
Een importeur is de marktdeelnemer die een product uit een land buiten de Unie (derde land) in de Unie in de handel brengt.
Voordat zij een product op de markt brengen, dienen importeurs te controleren of de fabrikant aan haar verplichtingen op basis van de Verordening heeft voldaan. Bij twijfel mag het product niet worden verhandeld totdat het conform is. Indien het product gevaarlijk blijkt, moet de importeur zowel de fabrikant als de markttoezichthouders informeren via de Safety Business Gateway.
Verder moeten importeurs hun contactgegevens op of bij het product vermelden, zorgen voor duidelijke instructies in de juiste taal, en toezien op correcte opslag en transport. De technische documentatie dient tien jaar bewaard te worden door de importeurs en, indien noodzakelijk, moeten de importeurs samenwerken met markttoezichthouders en fabrikanten. Als een product risico’s oplevert, nemen importeurs corrigerende maatregelen, informeren zij consumenten. Daarnaast dienen importeurs een klachtenregister bij te houden. Importeurs moeten ook zorgen voor toegankelijke communicatiekanalen voor consumenten en veiligheidsproblemen actief monitoren en delen met ketenpartners.
Distributeurs
Een marktdeelnemer word gekwalificeerd als distributeur wanneer hij een product op de markt aanbiedt, maar niet de fabrikant of de importeur is.
Voordat distributeurs een product op de markt aanbieden, dienen zij te controleren of de keten voor hem, te weten de fabrikant en (indien van toepassing) de importeur voldoen aan de veiligheidsvereisten. Dit houdt in dat de distributeur van de fabrikant de traceerbaarheid, contactgegevens, instructies en veiligheidsinformatie moet controleren. Wat betreft de importeur dient de distributeur te controleren of de contactgegevens in orde zijn en of het product vergezeld is van duidelijke instructies en veiligheidsinformatie.
Indien de distributeur vermoedt dat een product gevaarlijk is of niet voldoet aan de genoemde vereisten, moet zij: i. de fabrikant of importeur direct informeren, ii. waarborgen dat corrigerende maatregelen worden genomen, zoals terugname of terugroeping van het product, en iii. de markttoezichtautoriteiten inlichten via de Safety Business Gateway.
De Verordening benoemt ook het een en ander ten aanzien van verkoop op afstand, oftewel online verkoop. Bij online verkoop moet het aanbod van de producten die online verkocht worden duidelijk en zichtbaar bepaalde informatie weergeven. Zo moet de naam van de fabrikant worden vermeld, inclusief diens geregistreerde handelsnaam of merk, en diens post- en e-mailadres. Als de fabrikant buiten de EU is gevestigd, moet ook de naam en het contactadres van de verantwoordelijke EU-partij worden vermeld. Daarnaast moet het product identificeerbaar zijn via bijvoorbeeld een afbeelding, typeaanduiding of ander kenmerk. Tot slot moet alle verplichte veiligheidsinformatie of waarschuwingen worden opgenomen in een taal die voor consumenten begrijpelijk is, zoals bepaald door het land waarin het product wordt aangeboden.
Indien een product al is verkocht, maar gevaarlijk blijkt te zijn, bestaat er voor de marktdeelnemers een verplichting een terugroepactie te starten. Een terugroeping (recall) is een maatregel waarbij consumenten worden verzocht een al verkocht, mogelijk onveilig product niet meer te gebruiken en het terug te brengen. De Verordening verplicht marktdeelnemers om alle identificeerbare klanten die een onveilig product hebben rechtstreeks te informeren. Indien niet alle klanten kunnen worden bereikt, dient de terugroepactie via “andere passende kanalen” te worden gecommuniceerd, zoals de bedrijfswebsite, sociale media of nieuwsbrieven.
De Verordening bepaalt ook dat schriftelijke informatie over een terugroeping aan consumenten moet worden verstrekt in de vorm van een terugroepbericht. Ter ondersteuning heeft de Europese Commissie een model-terugroepbericht opgesteld. Het gebruik van dit model is niet verplicht.
Er zijn in Nederland meerdere toezichthouders voor productveiligheid. Zo is de Nederlandse Voedsel- en Warenautoriteit (NVWA) als toezichthouder verantwoordelijk voor de veiligheid van plastic speelgoed. Voor de milieueisen voor de stoffen waarvan het speelgoed is gemaakt, is de Inspectie Leefomgeving Transport (ILT) dan weer de verantwoordelijke toezichthouder. De toezichthouders voor non-food consumentenproducten zijn, naast de NVWA en ILT, de Rijksinspectie Digitale Infrastructuur (RDI), Nederlandse Arbeidsinspectie (NLA) en Inspectie Gezondheidszorg en Jeugd (IGJ).
De toezichthouders kunnen sancties opleggen, terugroepacties verplichten en onaangekondigd een bedrijfsinval verrichten.
Bedrijven dienen ervoor te zorgen dat het helder is welke rol(len) zij innemen binnen de productieketen. Per rol dienen zij aan de hand van een compliance-checklist na te gaan aan welke verplichtingen zij moeten voldoen.
[1] Een fulfilmentdienstverlener is een natuurlijke persoon of rechtspersoon die in het kader van een handelsactiviteit ten minste twee van de volgende diensten aanbiedt: opslag, verpakking, adressering en verzending zonder eigenaar te zijn van de betrokken producten, met uitzondering van post- en pakketdiensten.
[2] Een aanbieder van een onlinemarktplaats in de zin van de Verordening is een aanbieder van een intermediaire dienst die gebruikmaakt van een onlineinterface die consumenten de mogelijkheid biedt om overeenkomsten op afstand te sluiten met handelaren voor de verkoop van producten.
[3] De Verordening geeft niet aan wat toegankelijke kanalen precies inhouden. Hoewel de Verordening niet direct een link maakt naar de Europese toegankelijkheidsrichtlijn, zou dit toegankelijkheidsvereiste ingekleurd kunnen worden door de toegankelijkheidsvoorschriften die in deze richtlijn opgenomen staan. In de Europese toegankelijkheidsrichtlijn is namelijk het huidige wettelijke kader neergelegd voor toegankelijkheid in B2C-relaties.